

今天推荐的是由苏州大学等单位,于2025年2月发表于Apoptosis期刊的一篇研究论文。该研究揭示了缺氧诱导基因2(HIG-2)在胶质瘤干细胞(GSCs)中的关键作用:它不仅能促进脂滴堆积,更通过结合受体FZD10激活Wnt/β-catenin通路,驱动IGFBP2高表达并包装入微颗粒(MPs),在GSCs与非干细胞(GCs)之间建立“对话”,从而介导肿瘤的放射抵抗与免疫逃逸。该研究中所有细胞系鉴定均由苏州鉴达生物科技有限公司(Genetic Testing Biotechnology)完成,为实验数据的可靠性与可重复性提供了坚实保障。
研究背景
胶质瘤作为中枢神经系统最常见的恶性肿瘤,其高度的异质性和对放疗的抵抗性一直是临床治疗的难点。肿瘤内部的缺氧微环境是导致治疗失败的关键因素之一:缺氧不仅直接削弱放射线诱导自由基杀伤肿瘤的效果,还会引发肿瘤细胞代谢重编程,例如脂质异常堆积。在这一过程中,缺氧诱导因子HIF-1α的靶基因——HIG-2,逐渐浮出水面。
HIG-2(又称HILPDA)最初被发现能抑制脂肪甘油三酯脂肪酶(ATGL)的活性,从而阻断脂解,导致脂滴在细胞内大量储存。然而,除了作为“脂滴储存器”外,HIG-2在胶质瘤干细胞与肿瘤微环境相互作用中扮演了怎样的角色?它是否通过某种“信使”在肿瘤细胞间传递耐药信号?本研究对此进行了深入探索。
摘要部分
本研究证实,HIG-2在胶质瘤中的高表达与患者不良预后呈负相关。在缺氧条件下,HIG-2通过结合卷曲受体10(FZD10)激活Wnt/β-catenin信号通路,上调胰岛素样生长因子结合蛋白2(IGFBP2)的表达。更重要的是,HIG-2驱动IGFBP2富集于胶质瘤干细胞来源的微颗粒(GSC-MPs)中。这些装载了IGFBP2的微颗粒被非干细胞(GCs)摄取后,可显著增强后者的干性、放射抵抗性并降低其免疫原性。相反,敲除HIG-2则能打破这一恶性循环,提升放疗敏感性和抗肿瘤免疫应答。
研究内容
HIG-2:胶质瘤预后的“晴雨表”与缺氧下的脂滴“建筑师”
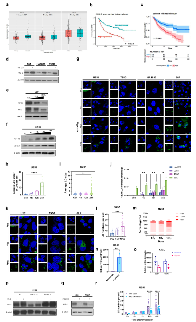
研究首先利用CGGA数据库进行分析,发现HIG-2的表达水平与胶质瘤的临床分级呈正相关,且高表达患者的生存期显著缩短,尤其是在接受放疗的患者群体中。这提示HIG-2可能是胶质瘤对放疗抵抗的一个潜在标志物。
进一步的细胞实验表明,缺氧(1% O₂)可显著诱导GSCs中HIG-2的表达,并伴随着细胞内脂滴(LDs)的大量积累。值得注意的是,GSCs中脂滴的数量和直径均大于普通胶质瘤细胞(GCs)和正常胶质细胞(HA1800)。通过基因敲除HIG-2,缺氧诱导的脂滴积累被显著抑制,表明HIG-2是缺氧环境下脂代谢重编程的核心调控因子。

HIG-2敲除如何逆转胶质瘤的放射抵抗与免疫逃
逸功能实验显示,HIG-2敲除(KO)能显著增强胶质瘤细胞在缺氧条件下的放射敏感性(SER值达1.173-1.237),促进细胞凋亡,并抑制肿瘤细胞的迁移能力。更关键的是,HIG-2的缺失增强了肿瘤细胞的免疫原性。研究发现,HIG-2 KO的GSCs在放疗后,细胞膜表面的钙网蛋白(CRT)暴露水平更高,能更有效地招募和活化树突状细胞(DCs),并进一步激活CD8+ T细胞的杀伤功能,释放更多的IFN-γ和Granzyme B。同时,HIG-2的缺失还削弱了GSCs的干性特征,表现为CD133和Nestin阳性率下降及成球能力减弱。
HIG-2通过微颗粒(MPs)重塑肿瘤微环境
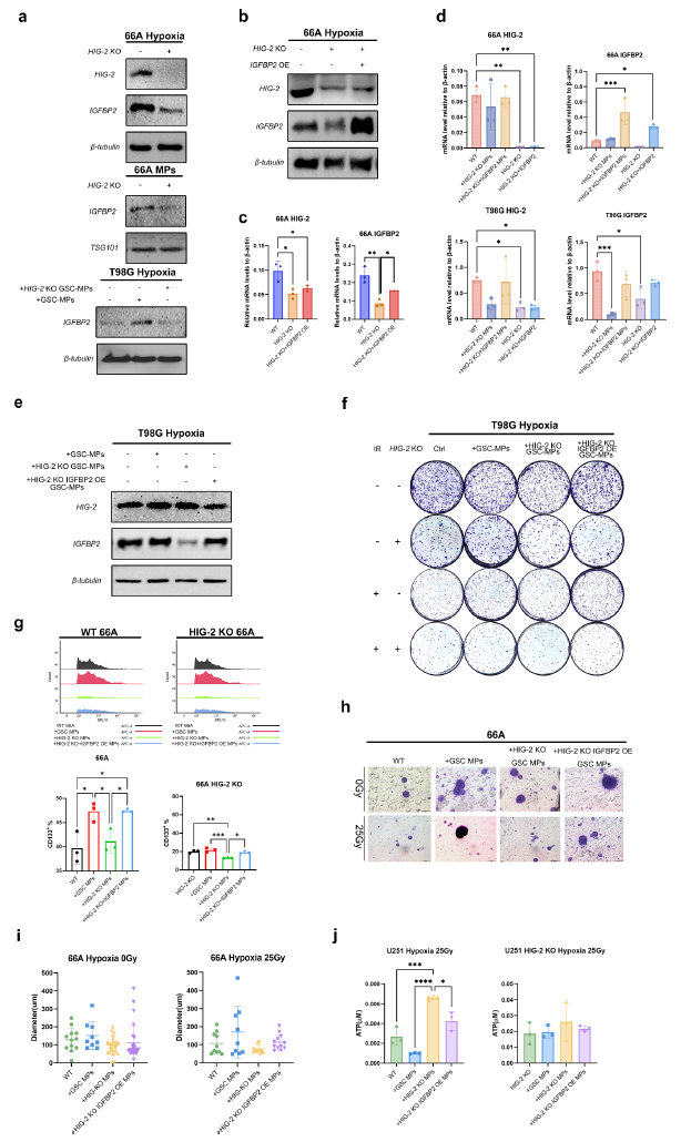
为了探究HIG-2如何影响细胞间通信,研究人员聚焦于微颗粒(MPs)。结果发现,GSC来源的MPs(GSC-MPs)具有显著的促增殖和促耐药作用:接受GSC-MPs处理的GCs,其克隆形成能力增强,CD133阳性率升高。然而,当GSCs中的HIG-2被敲除后,其分泌的MPs(HIG-2 KO GSC-MPs)则失去了这种“助纣为虐”的能力,反而增强了GCs对放疗的敏感性。这表明,HIG-2通过改变MPs的“货物”内容,介导了GSCs与GCs之间的恶性对话。
IGFBP2是HIG-2调控MPs功能的关键分子
通过蛋白质组学分析,研究人员发现IGFBP2是HIG-2 KO GSC-MPs中下降最显著的蛋白之一。IGFBP2是一种已知的促癌因子,在胶质瘤中高表达。验证实验显示,HIG-2敲除显著降低了GSCs及其分泌的MPs中IGFBP2的水平,而接受MPs的GCs中IGFBP2也随之降低。
为了确认IGFBP2的关键作用,研究者在HIG-2 KO的GSCs中重新过表达IGFBP2(HIG-2 KO+IGFBP2 OE)。结果发现,IGFBP2的恢复能有效“拯救”HIG-2缺失带来的表型:原本被削弱的GSC干性、GCs的放射抵抗性以及免疫抑制效应再次出现。这明确揭示了IGFBP2是HIG-2介导MPs功能的关键效应分子。

HIG-2与FZD10互作激活Wnt通路
免疫荧光和免疫共沉淀(CO-IP)实验显示,在缺氧条件下,HIG-2可以定位于细胞膜,并与卷曲受体FZD10发生物理相互作用。这种结合激活了下游的Wnt/β-catenin信号通路,导致β-catenin和TCF的转录活性增强,进而启动IGFBP2的转录。使用β-catenin抑制剂XAV939处理,可以阻断HIG-2对IGFBP2的上调作用。通过构建HIG-2截短体,研究进一步确认,HIG-2的N端结构域是其与FZD10结合所必需的区域。
靶向HIG-2抑制肿瘤成瘤性与MPs促瘤作用
在裸鼠颅内原位移植瘤模型中,HIG-2敲除显著抑制了肿瘤的生长(光子通量降低),延长了荷瘤小鼠的生存期。虽然HIG-2 KO GSC-MPs不能像野生型GSC-MPs那样增强肿瘤生长,但当补充了IGFBP2后(HIG-2 KO+IGFBP2 OE GSC-MPs),其促瘤效应得到部分恢复。免疫组化染色显示,HIG-2敲除降低了肿瘤中Ki67(增殖指数)和CD31(血管生成)的表达,增加了肿瘤细胞凋亡(TUNEL阳性),进一步证实了HIG-2在体内的促癌功能。
结论与讨论
本研究首次系统阐明了缺氧环境下HIG-2在胶质瘤干细胞中的新功能:它不仅作为脂滴代谢的调节者,更是通过“分泌型”机制,以FZD10/Wnt/β-catenin/IGFBP2信号轴为核心,将IGFBP2装载入微颗粒,作为“分子信使”在肿瘤细胞间传递,最终塑造了一个促进肿瘤干性维持、放射抵抗和免疫抑制的微环境。
这一发现为理解胶质瘤的放疗抵抗和复发机制提供了新的视角。HIG-2/FZD10/Wnt/β-catenin/IGFBP2通路中的每一个环节都可能成为潜在的干预靶点。例如,开发针对HIG-2与FZD10结合的小分子抑制剂,或阻断富含IGFBP2的微颗粒的生成与摄取,有望与放疗或免疫治疗联用,打破胶质瘤的治疗瓶颈。
苏州鉴达(Genetic Testing Biotechnology, GTB)除提供细胞系STR鉴定服务外,还提供亲子鉴定业务。本公司的亲子鉴定业务包括常规的亲生血缘关系鉴定(三联体或二联体的亲权鉴定)、Y染色体鉴定、X染色体鉴定以及全同胞关系鉴定。苏州鉴达目前采用国际先进的STR检测技术,使用国际公认准确的ABI 3130 DNA遗传分析仪,亲子关系准确性高达99.99997%。如需了解更多细胞系STR鉴定及亲子鉴定的相关信息,可添加以下联系方式详询。







































