

今天推荐的是由厦门大学、厦门大学附属翔安医院等单位,于2023年发表于Cell Death & Disease的一篇研究论文。该研究发现,核仁磷酸蛋白NPM在肝纤维化组织中显著上调,并通过两条关键通路促进纤维化进程:一方面,NPM通过Akt/ROS通路抑制肝星状细胞(HSC)凋亡;另一方面,NPM通过Akt/MIAT/miR-16-5p轴上调TGF-β2,促进HSC活化。该研究首次揭示了NPM在肝纤维化中的关键作用,为开发抗肝纤维化药物提供了潜在新靶点。本研究中所使用的人肝星状细胞系LX-2是由苏州鉴达生物科技有限公司(Genetic Testing Biotechnology ) 通过STR分型技术进行的身份鉴定,确保了实验所用细胞的来源可靠与身份准确。
研究背景
肝纤维化是由多种慢性肝损伤引起的病理过程,是全球范围内导致肝病相关死亡的主要原因之一。肝星状细胞(HSC)的激活是肝纤维化的核心事件,活化的HSC会转化为肌成纤维细胞样细胞,分泌大量胶原蛋白和细胞外基质,导致纤维瘢痕形成。转化生长因子TGF-β是已知最强大的促纤维化因子,但对其亚型TGF-β2的调控机制仍知之甚少。
NPM是一种广泛表达的核仁磷酸化蛋白,在细胞增殖、分化和存活中发挥重要作用,但其在肝纤维化中的生物学功能此前未见报道。
摘要部分
该研究通过人类肝病组织芯片、小鼠CCl₄诱导肝纤维化模型以及多种细胞模型,系统揭示了NPM在肝纤维化中的关键作用。研究发现,NPM在肝硬化组织和活化HSC中显著上调。NPM敲低或使用特异性抑制剂CIGB300可显著抑制HSC的增殖、迁移,并减少纤维化标志物的表达。机制上,NPM通过Akt/ROS通路抑制HSC凋亡,同时通过Akt诱导的LncMIAT竞争性吸附miR-16-5p,上调TGF-β2的表达。在肝损伤时,肝细胞、Kupffer细胞和HSC中NPM上调,增加TGF-β2分泌,以旁分泌或自分泌方式激活HSC,促进肝纤维化。NPM抑制剂CIGB300可显著减轻小鼠肝纤维化。该研究首次证实NPM是肝纤维化的关键促进因子,并提出了NPM作为抗肝纤维化药物新靶点的潜力。
研究内容
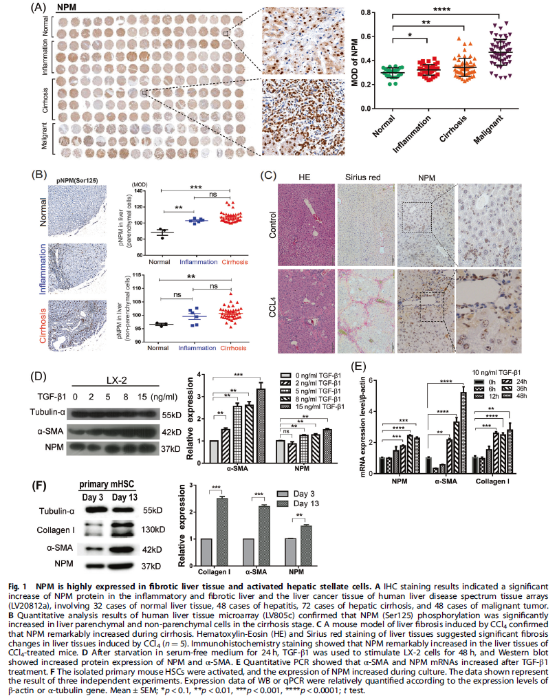
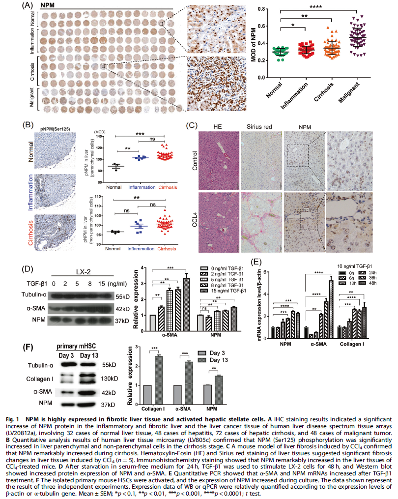
NPM在纤维化肝组织和活化HSC中高表达
研究人员首先通过人肝病组织芯片进行免疫组化染色,发现NPM在炎症和肝硬化组织中显著上调,且Ser125位点的磷酸化水平在肝硬化组织中明显升高。在小鼠CCl₄诱导的肝纤维化模型中,NPM同样随纤维化进展而增加。进一步在TGF-β1诱导的HSC活化模型和原代分离的HSC中证实,NPM随HSC活化而表达上调。这些结果提示NPM与肝纤维化密切相关。

抑制NPM可显著减轻肝纤维化
利用CRISPR-Cas9和siRNA技术研究人员在HSC中敲低NPM,发现纤维化标志物α-SMA、胶原I和MMP9的表达显著下调,同时HSC的增殖和迁移能力也受到抑制。在原代HSC中,NPM敲低或过表达分别导致纤维化标志物减少或增加。更重要的是,在CCl₄诱导的小鼠肝纤维化模型中,利用维生素A偶联脂质体将siNPM特异性递送至HSC,可显著降低肝组织中NPM表达,并减少α-SMA和胶原沉积。此外,NPM磷酸化抑制剂CIGB300同样可显著减轻小鼠肝纤维化,提示NPM是肝纤维化的关键驱动因子。
NPM通过Akt/ROS通路抑制HSC凋亡
研究发现,NPM可促进Akt磷酸化,而Akt信号通路的激活是HSC存活和活化的关键。NPM敲低或CIGB300处理均抑制Akt磷酸化,而Akt抑制剂MK2206可减少纤维化标志物表达,Akt激活剂SC79则相反。进一步研究发现,NPM敲低或抑制可显著增加HSC内活性氧(ROS)水平并诱导细胞凋亡。而ROS抑制剂N-乙酰半胱氨酸(NAC)可逆转CIGB300诱导的ROS升高和细胞凋亡。在体内实验中,NPM敲低同样导致HSC中ROS升高和凋亡增加,而NAC处理可减少siNPM诱导的凋亡。这些结果表明,NPM通过激活Akt信号,维持HSC内ROS处于较低水平,从而保护活化的HSC免于凋亡,促进纤维化持续进展。

NPM通过Akt/MIAT/miR-16-5p轴上调TGF-β2
转录组分析显示,长链非编码RNA MIAT是受Akt调控的关键分子。NPM敲低或Akt抑制剂均下调MIAT表达,而Akt激活剂则上调MIAT。MIAT过表达可促进纤维化标志物表达和HSC增殖,而MIAT敲低则相反。机制上,MIAT可通过竞争性吸附miR-16-5p,解除其对TGF-β2 mRNA的抑制作用,从而上调TGF-β2。双荧光素酶报告实验证实,miR-16-5p可与MIAT和TGF-β2 mRNA结合。在体内,Akt抑制剂或miR-16-5p模拟物均可下调HSC中MIAT和TGF-β2的表达。
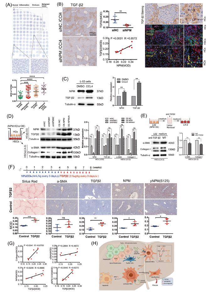
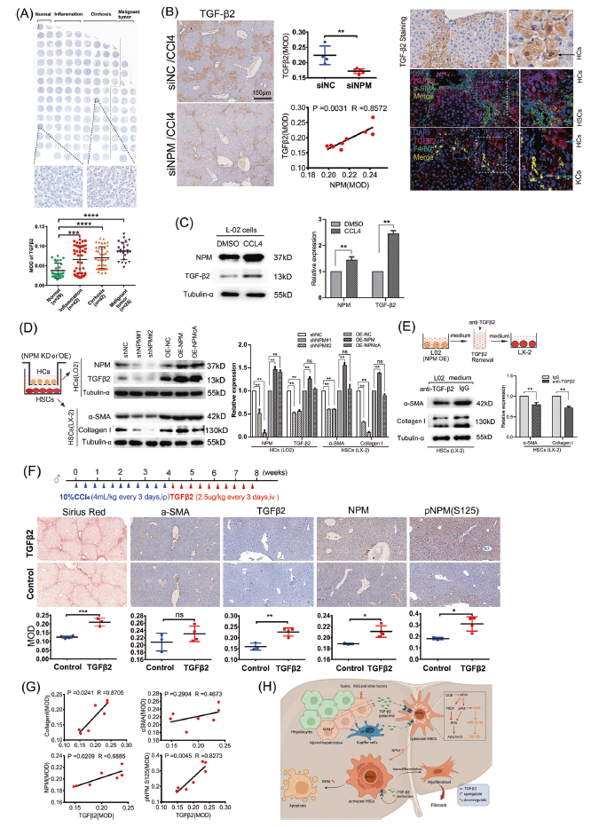
肝细胞和Kupffer细胞中NPM通过TGF-β2旁分泌激活HSC
免疫组化分析显示,TGF-β2在纤维化组织中主要分布于坏死肝细胞和Kupffer细胞,而非HSC。在肝细胞中敲低或过表达NPM,可分别减少或增加TGF-β2的分泌,进而影响共培养体系中HSC的活化水平。类似的结果在巨噬细胞中也得到验证。此外,在CCl₄诱导的小鼠肝纤维化模型中,外源性TGF-β2处理可加重纤维化并上调NPM表达。这些结果表明,NPM不仅通过自分泌方式在HSC中发挥作用,还通过促进肝细胞和Kupffer细胞分泌TGF-β2,以旁分泌方式激活HSC,形成正反馈环路。

NPM抑制剂CIGB300对肝纤维化的治疗作用
使用NPM特异性抑制剂CIGB300处理CCl₄诱导的肝纤维化小鼠,发现CIGB300可显著减轻肝组织损伤、减少胶原沉积、降低纤维化标志物表达。CIGB300处理组小鼠肝组织中NPM Ser125磷酸化水平、α-SMA和胶原I均明显下降。相关性分析显示,NPM及其磷酸化水平与纤维化标志物呈正相关。这一结果进一步证实NPM是肝纤维化的关键调控因子,其抑制剂具有潜在的治疗价值。
结论与讨论
该研究首次揭示了NPM在肝纤维化中的关键作用,并阐明了其双重促纤维化机制:一方面,NPM通过激活Akt信号抑制ROS诱导的HSC凋亡;另一方面,NPM通过Akt/MIAT/miR-16-5p轴上调TGF-β2,促进HSC活化。NPM抑制剂CIGB300可显著减轻小鼠肝纤维化,提示NPM是抗肝纤维化治疗的潜在新靶点。
值得注意的是,NPM抑制剂CIGB300通过结合NPM Ser125位点抑制其磷酸化,从而阻断Akt信号,发挥抗纤维化作用。而另一种NPM寡聚化抑制剂NSC348884则因对肝细胞具有过强的促凋亡作用而不适用于肝纤维化治疗。这提示靶向NPM的药物开发需谨慎平衡其抗纤维化效果与潜在的肝脏毒性。
当前研究仍存在一定局限性:CCl₄诱导的肝纤维化模型主要模拟毒素性肝损伤,未能完全反映胆汁淤积性肝纤维化的病理特征;此外,由于缺乏HSC特异性条件性敲除小鼠,本研究无法完全排除其他细胞类型中NPM的作用。未来研究应利用更广泛的肝纤维化模型和细胞特异性敲除小鼠,进一步验证NPM在不同类型肝纤维化中的作用。
总之,该研究不仅深化了我们对肝纤维化分子机制的理解,也为抗肝纤维化药物开发提供了新的靶点和策略。
苏州鉴达(Genetic Testing Biotechnology, GTB)除提供细胞系STR鉴定服务外,还提供亲子鉴定业务。本公司的亲子鉴定业务包括常规的亲生血缘关系鉴定(三联体或二联体的亲权鉴定)、Y染色体鉴定、X染色体鉴定以及全同胞关系鉴定。苏州鉴达目前采用国际先进的STR检测技术,使用国际公认准确的ABI 3130 DNA遗传分析仪,亲子关系准确性高达99.99997%。如需了解更多细胞系STR鉴定及亲子鉴定的相关信息,可添加以下联系方式详询。







































