

今天推荐的是由南京大学、南京中医药大学附属医院等单位合作,于2023年3月发表于NPJ Precision Oncology期刊的研究论文。该研究首次在结直肠癌(CRC)中鉴定出SMARCA4基因的一个关键激活突变(R1157W),并系统揭示了该突变通过增强与PRMT1介导的组蛋白修饰H4R3me2a的结合、提升ATP酶活性及染色质重塑能力,进而驱动EGFR和TNS4高表达、促进肿瘤恶性进展的分子机制。更重要的是,该研究发现携带该突变的CRC细胞对PRMT1与SMARCA4的联合抑制剂表现出高度敏感性,为这类患者的精准治疗提供了新策略。本研究中所使用的细胞系(HCT116、SW620)均是由苏州鉴达生物科技有限公司(Genetic Testing Biotechnology ) 通过STR分型技术进行的身份鉴定,确保了实验所用细胞的来源可靠与身份准确。
研究背景
结直肠癌是全球发病率第三、死亡率第二的恶性肿瘤,其发生发展与表观遗传调控异常密切相关。SWI/SNF染色质重塑复合物是真核生物中关键的转录调控机器,其核心催化亚基SMARCA4(又称BRG1)在肿瘤中既可充当癌基因,也可作为抑癌因子,具有高度的“情境依赖性”。尽管SMARCA4在多种癌症中高频突变,但其在结直肠癌中的功能角色及突变驱动的致病机制长期未被阐明。尤其值得注意的是,是否存在“功能获得性”突变,能通过增强染色质重塑活性来驱动肿瘤发生,是该领域亟待解决的关键科学问题。
摘要部分
本研究通过分析临床样本与公共数据库,在结直肠癌患者中鉴定出SMARCA4基因的高频热点突变R1157W(c.3721C>T)。该突变位于SMARCA4的ATPase结构域,可显著增强突变蛋白与PRMT1介导的组蛋白H4R3me2a修饰的结合能力,进而提升SWI/SNF复合物的稳定性、ATP酶活性及染色质重塑活性。机制上,SMARCA4R1157W突变体通过重塑染色质开放性,强力激活EGFR和TNS4的转录表达,从而加速结直肠癌细胞的增殖、迁移及类器官生长。重要的是,携带该突变的肿瘤对PRMT1抑制剂(GSK3368715)与SMARCA4 ATP酶抑制剂(BBAi-1)的联合治疗表现出高度敏感性,在细胞及小鼠移植瘤模型中均显示出协同抗肿瘤效果。本研究揭示了SMARCA4R1157W突变是一种驱动结直肠癌恶性进展的激活型突变,并为该类患者提供了潜在的“合成致死”治疗策略。
研究内容
SMARCA4R1157W突变:结直肠癌中的功能获得性热点突变
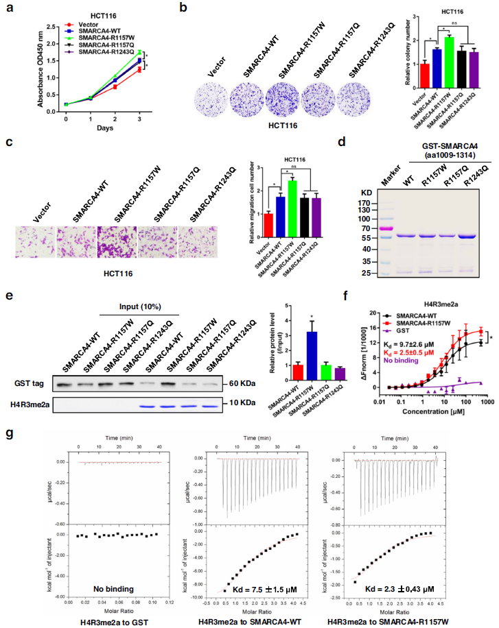
研究团队首先利用cBioPortal数据库分析发现,SMARCA4在结直肠癌中的突变频率高达5%,且存在多个潜在位点特异性突变。通过对64例临床CRC样本的DNA测序,研究者鉴定出6例R1157W突变(均为杂合),而未检测到R1157Q或R1243Q突变。病理分析显示,携带R1157W突变的患者肿瘤分级更高,恶性程度更显著。
进一步的功能实验表明,在HCT116和SW620细胞中过表达SMARCA4R1157W突变可显著促进细胞增殖、克隆形成和迁移能力,其效果远超野生型SMARCA4。这表明R1157W突变并非功能缺失,而是典型的功能获得性突变。

分子机制:R1157W突变增强H4R3me2a结合与染色质重塑能力
作者此前已发现野生型SMARCA4可被PRMT1介导的H4R3me2a修饰招募,促进EGFR信号通路。本研究中,他们利用肽段pull-down、微量热泳动(MST)和等温滴定量热(ITC)等多种生物物理手段证实,R1157W突变显著增强了SMARCA4与H4R3me2a修饰的结合亲和力(Kd值从7.5 μM降至2.3 μM)。
更重要的是,该突变还增强了SWI/SNF复合物的稳定性、SMARCA4的ATP酶活性及核小体滑动能力。通过CUT&Tag和ATAC-seq分析,研究者发现SMARCA4R1157W突变体在全基因组范围内显著富集于转录起始位点,并特异性打开EGFR和TNS4基因启动子区域的染色质开放性,从而上调二者的转录与蛋白表达。在患者来源的肿瘤类器官及临床样本中,同样验证了该突变与EGFR、TNS4高表达的强相关性。

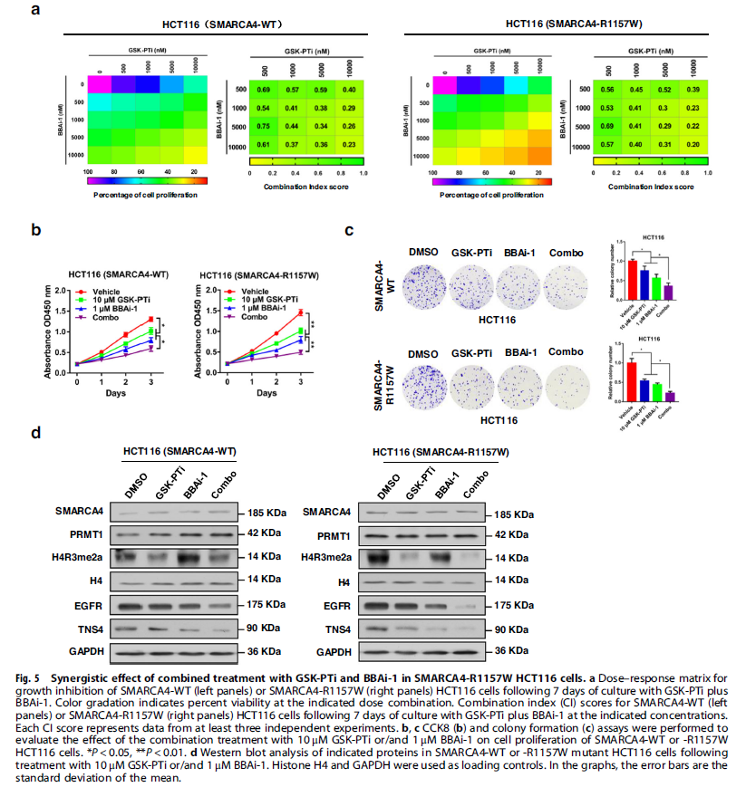
精准治疗:联合抑制PRMT1与SMARCA4协同杀伤突变肿瘤
既然SMARCA4R1157W突变通过H4R3me2a依赖的染色质重塑驱动肿瘤,那么同时阻断“上游修饰”和“下游效应器”是否具有协同疗效?
研究者使用PRMT1抑制剂GSK3368715与SMARCA4 ATP酶抑制剂BBAi-1进行联合处理。结果发现,在SMARCA4R1157W突变的CRC细胞中,联合用药展现出显著的协同效应(组合指数<0.85),细胞增殖、克隆形成能力被强烈抑制,EGFR和TNS4表达水平大幅下降。在细胞来源的移植瘤小鼠模型中,联合治疗使SMARCA4R1157W突变肿瘤的肿瘤生长抑制率(TGI)高达78.5%,远优于任一单药治疗。值得注意的是,该联合方案对野生型SMARCA4肿瘤同样有效,但突变型肿瘤的敏感性更显著。

讨论与展望
本研究为SMARCA4突变型结直肠癌的精准治疗打开了新窗口。未来的研究方向可能包括:开发更具选择性的SMARCA4抑制剂以避免对SMARCA2的交叉抑制;探索该联合治疗方案在SMARCA4其他突变类型(如R1157Q/R1243Q)中的适用性;以及进一步阐明SMARCA4R1157W突变如何差异化调控cBAF、PBAF等不同SWI/SNF亚复合物的功能。此外,基于H4R3me2a-SMARCA4轴在其他癌症类型(如肺癌、胰腺癌)中的普遍性也值得深入探索,有望将这一治疗策略拓展至更广泛的实体瘤患者群体。
技术服务列表

苏州鉴达(Genetic Testing Biotechnology, GTB)除提供细胞系STR鉴定服务外,还提供亲子鉴定业务。本公司的亲子鉴定业务包括常规的亲生血缘关系鉴定(三联体或二联体的亲权鉴定)、Y染色体鉴定、X染色体鉴定以及全同胞关系鉴定。苏州鉴达目前采用国际先进的STR检测技术,使用国际公认准确的ABI 3130 DNA遗传分析仪,亲子关系准确性高达99.99997%。如需了解更多细胞系STR鉴定及亲子鉴定的相关信息,可添加以下联系方式详询。







































